Mike McBike @ Home / Arcade Reps Teil 8 / Centipede


08.08.2025


{Centipede im Doppelpack} Ich habe es wieder mal gewagt: Atari-Platinen zur Reparatur. Seltsame Versorgungsspannungen, krudes RAM-Management und Spezialbauteile... Wenn das Leben nicht schon schwer genug ist. Kleiner Tip an Selbstreparierer: die alten Platinen sind die schlimmsten Kandidaten! Da haben sich die Entwickler noch richtig fiese Sachen ausgedacht und ein kleiner Defekt führt zu beliebig komplexen Fehlerbildern.

Centipede

In dieser Folge: Grafikfehler auf der einen Platine, völlig verbockte Grafik auf der zweiten PCB - und das Speichern des Highscores tut auch nicht... Der große Prokrastinator im mir sagt: "Mach den Grafikfehler weg!". Das "I" hat einen Punkt, den es nicht braucht.

Centipede

Eines der GFX-EPROMs hat digitale Demenz. Neu gebrannt erstrahlt das "I" in alter Pracht.

Centipede

Das war einfach.

Centipede

Kommen wir zu der Platine mit völligem Grafik-Irrsinn:

Centipede

Die 2101 RAMs auf den Centipede-Platinen sind notorische Versager. Manchmal bekommt man durch die Huckepack-Methode raus, welcher davon defekt ist.

Centipede

Das Signal verändert sich...

Centipede

Der Tausch hat aber leider nicht geholfen...

Centipede

Jetzt wird's spannend. Es gibt ja noch genug zum Tauschen und vielleicht ist ja auch einer der 2114 defekt. Wir werden es herausfinden. Ebenso, ob das Speichern der Highscores am Fehlen der Programmierspannung für das Uralt-EEPROM liegt (da sorgt ein NE555 für den Spannungshub). Dafür benötige ich aber noch extra 15V Versorgung. Sagte ich schon, dass diese alten Platinen nicht so viel Freude machen?

17.11.2025


{Tausend Füße später...} Ich geb's nicht auf: vielleicht liegt ja der Fehler in einem der RAMs - jetzt werden alle gesockelt!

Centipede

Neue RAMs, neues Glück. Oder doch eher Pech. Es ändert sich nichts am Fehlerbild.

Centipede


Der Selbsttest sagt uns... nichts! Der funktioniert erst mal gar nicht.

Centipede

So sollte ein Selbsttest bei Centipede aussehen:

Centipede

Ein verzweifelter letzter Versuch: vielleicht sind die Programm-RAMs defekt und machen komische Sachen... Leider nicht. Die 2114 waren es auch nicht.

Centipede

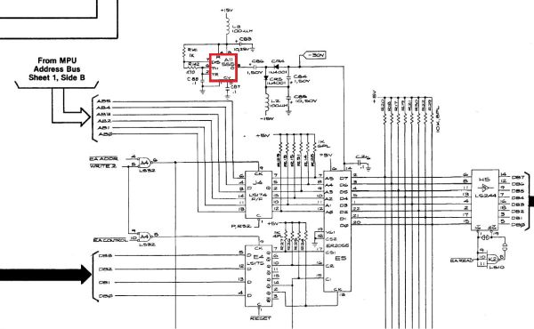
Jetzt sehe ich mir den Schaltplan ganz genau an. Was könnte falsche Daten aus den RAMs lesen, wenn die RAMs nicht defekt sind? Viele alternative Datenquellen (32 Bit) werden auf 8 Bit gemultiplext. Sollte hier der Fehler liegen?

Centipede

Ein Multiplexer verändert nichts am Bild, wenn man die Eingangskanäle mit der Messpitze kurzschließt. Ansonsten sind die Teile unauffällig. Es geht überall was rein und die Ausgänge sind überall aktiv. Ich provoziere mal die Huckepacklösung.

Centipede

Uiii... da sind sich Original und neuer Baustein offensichtlich nicht immer einig...

Centipede

Der Multiplexer war's! Was für ein fieser Fehler! Die interne Kanalumschaltung hat auf einem Bit nicht mehr funktioniert. Das sieht man mit dem Oszi niemals, es sind ja alle Pegel valide...

Centipede

Jetzt funktioniert der Zeichensatz und sogar die Farbumschaltung:

Centipede

Und der Selbsttest läuft wieder.

Centipede

Und dann war dann noch das Problem der fehlenden High Score Speicherung auf der "guten" Platine: der Aufbau gestaltet sich etwas aufwändiger. Diese Funktion wünscht sich die zusätzlichen +/-22V.

Centipede

Der NE555 taktet nicht mehr, -14V sind nicht genug.

Centipede

Ein neuer Baustein muss her - gleich mal mit Sockel.

Centipede

Schon klappt's mit der Programmierspannung:

Centipede

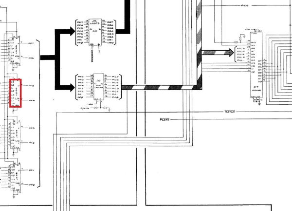
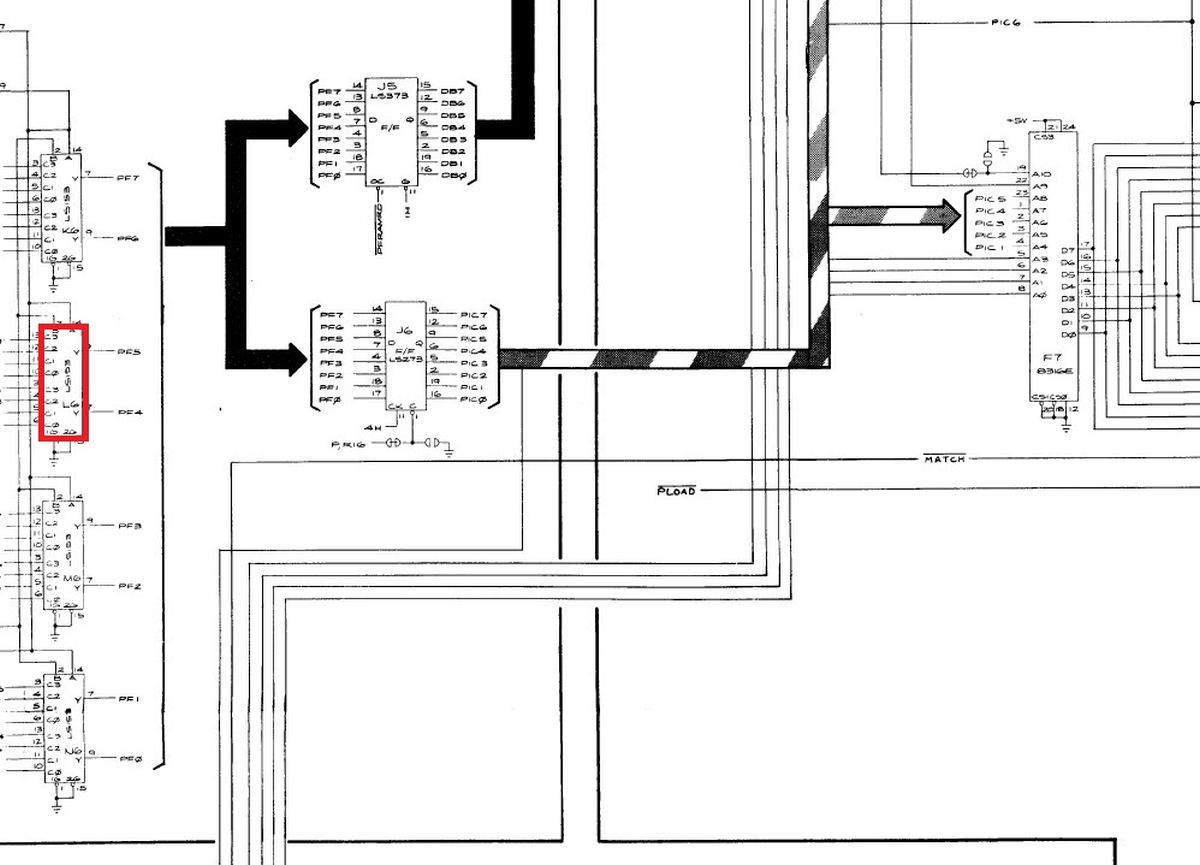
Dieser Teil des Schaltplans ist dafür zuständig:

Centipede

Die alten Atari Platinen sind die Königsdisziplin der Arcade-Reparaturen! Die Arbeitszeit (>10h) ist unbezahlbar - die Freude, wenn man das Miststück besiegt hat, allerdings auch! ;-).


© 2013 - 2026 · W. Robel e-Mail senden